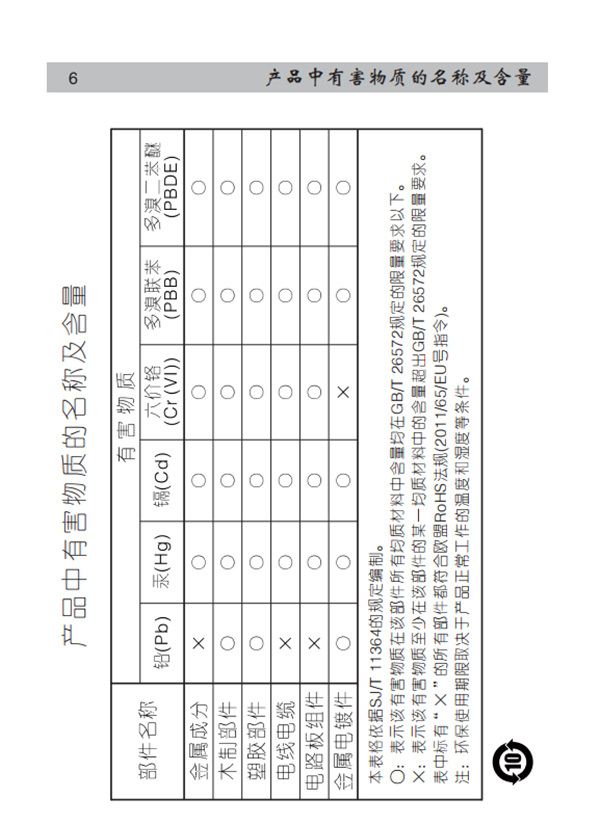
很多朋友在入手漫步者R201T12一段时间说明书要不丢了,要不坏了,小编就在网上整理了多方资料,给大家带来漫步者R201T12桌面音响的使用说明书。
以上是小编带来的漫步者R201T12产品使用说明书,更多精彩资讯请关注ASPCMS社区官网家居网(www.znj.com)!
vivox21怎么设置悬浮窗?不少刚使用vivox21的用户会遇到这样的问题,就是想要将某个应用设置悬浮窗的时候,不知道该怎么弄,其实设置方法非常简单,一起老看看吧!...
oppoa83权限管理在哪里?oppo手机偶尔会提示没有应用权限,要求我们需要进入权限管理进行授权,很多朋友不是很清楚:oppoa83权限管理在哪里?oppoa83怎么设置权限管理?下面,小编就给大家解答下,一起来看看吧!...
小米mix2s怎么截屏?手机中的截图功能是一个非常实用的功能,在日常生活中,我们经常会用到手机的截图功能,下面,智能家小明分享给大家小米mix2s截图教程。...
漫步者W283BT是一款优质的耳机,但很多朋友买来之后,却不知道怎么去使用它,那这款漫步者W283BT耳机麦控如何连接手机呢?小编带来漫步者W283BT蓝牙耳机连接手机的具体教程,一起来看看吧!...
水星MW300RE扩展器扩展后网速很慢怎么办?扩展器已经设置成功了,但上网体验还是很差,这该如何解决呢,大家请看下文。...
在小米盒子的使用过程中,有时候会出现网络不稳定的情况。最直观的表现就是:看视频卡;掉线;断网;无法选择清晰度等。要怎么解决以上问题呢?今天小编就给大家带来小米盒子网络不稳定的解决办法,一起来看看吧!...
考虑到自己动手的乐趣,小米体脂秤如何手动记录体重呢?我相信很多人都想知道答案,作为智能家的大木小编为大家带来小米体脂秤手动记录体重的方法。...
如何设定小米体脂秤的称重单位?我相信很多人都想知道答案,那么作为智能家的大木小编就为大家带来关于设定小米体脂秤的称重单位的方法。...
极米Z5投影仪如何安装第三方软件?极米Z5的在线片源实在太少了,想安装其他的软件,但是没找到如何安装的方法?小编为你整理了几个方法,一起来看看吧。...
不少人可能会好奇,当年那个和他相伴20年的王茜,如今怎么样了。这种选择在当年引起过不少议论,现在回头看,反而让人觉得感情的本质或许真不在于形式。有次试镜,她演一个心狠手辣的角色,眼神里的狠劲儿让在场的人都愣了…...
我跟你说,昨天晚上我刷到个视频,陈楚生在一档节目里,就那么随口一句“别打到别人”,好家伙,全场瞬间安静了三秒,空气都凝固了!一边是陈楚生的“好意提醒”,一边是薛之谦的“神补刀”,两个人的话语在空气里碰撞,估计…...
河北廊坊的一名男生中秋节回到奶奶家,奶奶见到孙子非常高兴,从柜子里拿出一块月饼递给他。男生接过月饼就吃了,没留意看生产日期。吃完不久,他开始肚子疼并腹泻...