11 月 12 日消息,近日华为 Mate 40、Mate 40 Pro、P50 Pro、P50E、Matepad 11 搭载的鸿蒙系统迎来更新,新增超级中转站功能。
据介绍,将文字、图片、文件等内容长按拖入超级中转站后,可以跨应用、跨设备,一次拖出多条内容,批量分享。
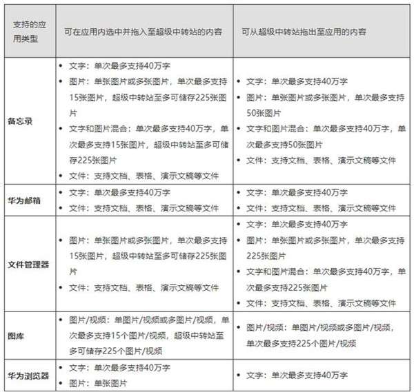
华为超级中转站支持应用清单:
手机的单手模式是针对大屏手机而言的,由于大屏手机屏幕过大,为了方便大屏手机用户单手操作大屏手机的操作。那华为nova 10z怎么设置单手模式?...
9月8日,苹果正式发布6.1英寸的iPhone14与6.7英寸的iPhone14 Plus两款标准版机型。那苹果14plus是什么处理器?...
苹果14pro发布后,大家都知道摄像方面提升了很多,但是也有小伙伴好奇苹果14pro有几个摄像头?一起来看看吧~...
我们看单一的锁屏壁纸久了会产生视觉疲劳,应用有趣的动态壁纸能让我们获得更好的体验,那一加AcePro如何设置动态锁屏呢?让我们一起来看看吧~...
OPPO手环2的表带是可以拆卸换成自己喜欢的表带,那OPPO手环2怎么换表带的呢,让我们一起来看看吧~...
在空调遥控除上有各种模式可以调节,那空调遥控除湿模式标志是什么样子的呢,让我们一起来看看吧~...
空调作为大宗电器,发热严重,配备有散热片,那空调散热片在哪呢?一起来看看吧~...
每个手机型号是一部手机的名称,每个手机都有不同的型号,那v1945a是什么型号的vivo手机呢,让我们一起来看看吧~...
安卓手机不同的品牌电池显示图标略有差异,有小部分品牌将决定权交给用户,用户可以在内置的样式中对电池图标进行修改。那oppo手机怎么改变电池显示形状?...
对于初次使用哈罗单车的人来说,哈罗单车还车付款是一件很重要的事情。那哈啰单车单次骑行如何付费?一起来看看吧~...
需要打印ppt的伙伴经常需要对自己的幻灯片页面设置合适的比例,那幻灯片比例怎么设置16:9呢?一起来看看吧~...
当我们安装了一些新软件,打开的时候会显示“未受信任的企业开发者”,那不受信任的开发者在设置中如何修改?一起来看看吧~...